简体中文
ENGLISH
设为首页
加入收藏
资料下载
申报服务
互动留言
首页
星空手机游戏推荐
星空下载大全app
星空娱乐棋牌app下载
xk星空体育登录
xk星空彩票app
pc星空游戏
联系我们
xk星空体育app
首页
通知公告
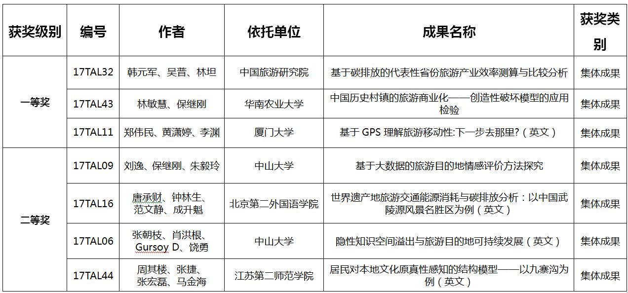
2017年文化和旅游部优秀研究成果获奖名单公布
2021-05-18 字号:[
大
中
小
]
学术论文类
专著类
研究报告类
教材类
规划报告类
来源:中国旅游研究院
转载请注明来源
上一篇:中国旅游科学年会2018征文
下一篇:《中国旅游评论》2018年度第二辑征稿启事
友情链接:
中华人民共和国文化和旅游部
各地政府旅游网
天津旅游资讯网
河北旅游资讯网
山西旅游信息网
河南旅游网
贵州旅游在线
云南旅游信息网
邯郸市文化广电和旅游局
主要旅游组织
世界旅游组织
世界旅行社协会联合会
亚太经合组织
中国旅游协会
中国旅行社协会
亚太旅游协会
旅游研究机构
中国科学院地理科学与资源研究所
东北财经大学
华侨大学
云南大学
西北大学
主要旅游媒体
中国旅游报
新华网
人民网旅游
搜狐旅游
新浪旅游
旅讯
map